컴퓨터 구매의 굴레
작성자 삼백
나도 산다, 컴퓨터
컴퓨터 구매의 굴레
솔직히 컴퓨터 쓰기야 매일 쓰지만, 살 일은 거의 없죠.
냉장고나 세탁기를 장만하는 것처럼, 특별한 이유가 생겨야 사는 생의 큰 이벤트잖아요.
한번 살 때 큰맘 먹고 사는데, 인생에 한두 번 살까 말까 하는 거액의 장비를 위한 공부를 하기란 쉽지 않다는 걸 잘 알고 있습니다.

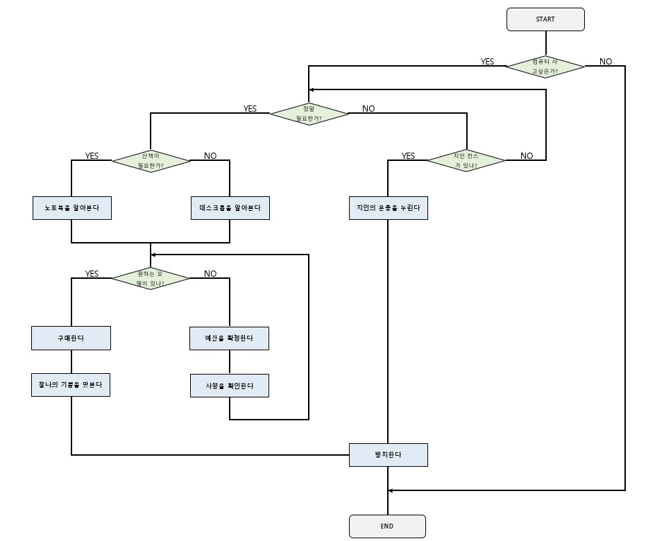
설명하기가 왜 이렇게 어렵지? 하고 컴퓨터 구매 알고리즘을 그려봤습니다.
벡터 이미지(픽셀 기반의 기존 그림 형태가 아닌 점과 점 사이를 수학적으로 계산해 확대, 축소 시에도 이미지가 선명하게 보이는 그림)가 아니라 모바일에선 깨질 수 있어요. 웹으로 확인해 주세요.
1. 컴퓨터 갖고 싶은가?
이유 불문 컴퓨터에 대한 물욕이 생기는 상태입니다.
다음 조건문으로 넘어갑니다.2. 정말 필요한가?
컴퓨터가 나한테 정말 필요한지 되묻고 검열의 시간을 가집니다.
정말 정말 필요해, 자아실현을 위해서 컴퓨터가 필수라면 구매해야겠지만
아니 그렇게 까진 필요하지 않은데? 싶으면 컴퓨터에 구매에 관심을 가지면서 주변에 누구 컴퓨터 바꾸는 사람 없나? 하고 콩고물을 기다리는 방법이 있습니다.3. 산책이 필요한가?
컴퓨터의 종류는 크게 랩톱(노트북)과 데스크톱(컴퓨터)으로 나눌 수 있습니다.
둘을 구분하는 방법은 휴대성이니 내가 컴퓨터 산책을 시킬 건지를 고민합니다.
집 밖을 벗어날 일이 없다면 데스크톱을 사고 종종 산책할 일이 있다면 노트북을 알아봐야 합니다.4. 원하는 모델이 있는가?
나의 명확한 취향이 있다는 건 중요한 일입니다. 명확한 취향은 구매로 이어지지만, 불분명한 목적은 무한한 선택의 기로에 놓이게 되거든요. 취향을 발견할 때까지 무수한 찍먹의 시간을 거쳐야 무한 루프에서 탈출할 수 있게 됩니다.
위의 플로우 차트에서 초록색 마름모꼴은 물음표(?)가 있는 조건문이고 파란색 사각형은 마침표(.)로 끝나는 평문입니다. 조건문은 True or False 상황을 설명할 수 있지만 평문은 단순한 수행이에요. 제가 컴퓨터 사양을 설명하겠다고 선 설명을 이어가지 못한 이유는 [사양을 확인한다.]가 마침표로 끝나기 때문이었습니다!
무한루프 탈출하기

초록 박스 부분을 주목해 주세요.
원하는 모델이 없다면 무한히 수행을 반복해야 하는 것처럼 프로그래밍에서 루프 문(반복되는 실행 코드)의 종료문이 없거나 종료문과 만날 수 없는 상태에 프로그램이 끝없이 동작하는 상황을 무한루프(Infinite loop)라고 합니다. 우리는 이제 사양을 보는 법을 알고 취향을 만들어 위 루프에서 탈출해야 합니다.
휴, 드디어 대뜸 사양을 설명해도 되는 이유가 생겼습니다.
원래는 이번 아티클에 컴퓨터 사양 알기 기본 편을 삽입하였으나, 가독성이 좋지 않아 다음 편으로 옮겼습니다. 세 번째 글마저 사양을 알려주지 않는 지독한 거짓말쟁이가 되어 면목이 없지만, 바로 다음 편이 이어지니 노여워하진 말아 주세요. (찡긋)
